当前位置:

住房城乡建设部印发历史文化街区保护利用可复制经验做法清单(第二批)

来源:中国建设新闻网 编辑:朱婷劼 2025-11-12 10:22:13
时刻新闻
—分享—

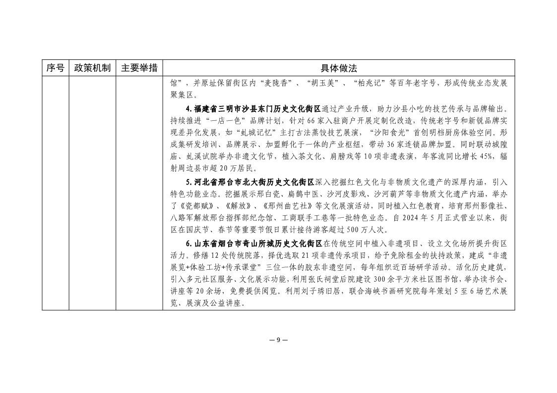
为贯彻落实党中央、国务院关于历史文化保护传承的决策部署,总结推广历史文化街区保护利用好经验好做法,住房城乡建设部组织遴选形成《历史文化街区保护利用可复制经验做法清单(第二批)》。

清单主要内容如下:

历史文化街区保护利用可复制经验做法清单(第二批)_1.jpg

历史文化街区保护利用可复制经验做法清单(第二批)_2.jpg

历史文化街区保护利用可复制经验做法清单(第二批)_3.jpg

历史文化街区保护利用可复制经验做法清单(第二批)_4.jpg

历史文化街区保护利用可复制经验做法清单(第二批)_5.jpg

历史文化街区保护利用可复制经验做法清单(第二批)_6.jpg

历史文化街区保护利用可复制经验做法清单(第二批)_7.jpg

历史文化街区保护利用可复制经验做法清单(第二批)_8.jpg

历史文化街区保护利用可复制经验做法清单(第二批)_9.jpg

历史文化街区保护利用可复制经验做法清单(第二批)_10.jpg

历史文化街区保护利用可复制经验做法清单(第二批)_11.jpg

历史文化街区保护利用可复制经验做法清单(第二批)_12.jpg

历史文化街区保护利用可复制经验做法清单(第二批)_13.jpg

来源:中国建设新闻网

编辑:朱婷劼

阅读下一篇

返回住房和城乡建设首页